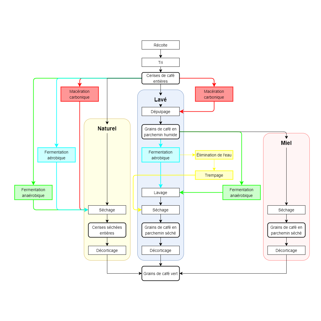
Comme nous l’avons abordé dans notre article précédent, la fermentation est une étape cruciale et indispensable dans le passage de la cerise de café au grain vert.
Depuis quelques années, les producteurs expérimentent de nouvelles méthodes de fermentation contrôlée. Ils ajoutent des étapes de fermentation, utilisent des levures externes, des champignons, du jus provenant d’autres cerises de café, des fruits séchés, et pratiquent la fermentation prolongée. Ces techniques permettent non seulement de révéler le meilleur de chaque cerise de café, mais aussi de créer de nouveaux profils de dégustation, tout en augmentant le prix de vente.
Dans cet article, nous explorerons les expérimentations les plus populaires actuellement, leurs impacts sur la tasse finale, ainsi que les coûts et les risques associés pour les producteurs.
La pré-fermentation
Après la cueillette, les cerises sont entreposées pendant quelques heures sans être endommagées.
Cette pré-fermentation initie un processus de fermentation interne similaire à celui des cafés naturels. Si elle est correctement contrôlée—idéalement entre 24 et 48 heures, en fonction du climat et de l'épaisseur de la couche de cerises—elle peut ajouter de la sucrosité et des notes plus intenses de fruits à la tasse [1].

